Numerical method for simulation of quadratic Riccati differential equations
Keywords:
Collocation method, Computational method, Numerical simulations, Nonlinear equationsAbstract
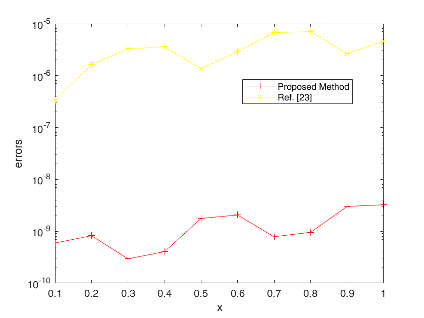
Differential equations widely applied in various fields of engineering and mathematical studies, particularly in control theory, optimal control, and stochastic realization. Numerous methods have been proposed for their solution. Although QRDEs pose significant analytical challenges, several approaches such as the Variational Iteration Method, Differential Transform Method, Runge-Kutta methods, and Non-Standard Finite Difference Methods have been developed to address them. In this paper, we present a computational method for solving QRDEs by employing the collocation technique in combination with a power series approximation. Fundamental properties of the method, including order, consistency, zero-stability, and convergence, are analyzed. Numerical simulations demonstrate that the proposed method provides accurate and stable results, showing strong agreement with existing methods when applied to different QRDE models. Furthermore, the findings highlight the efficiency and applicability of the approach in solving nonlinear equations of considerable complexity.
Published
How to Cite
Issue
Section
Copyright (c) 2026 Adam Ajimoti Ishaq, Folashade Mistura Jimoh, Kazeem Issa

This work is licensed under a Creative Commons Attribution 4.0 International License.


